Animal Behavior and Cognition

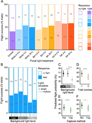
Effects of artificial light colour, intensity, structure and contrast on moth flight behaviour
Avatar
librarian
17 views
Temporal Structure of Reward Availability and Sensory Uncertainty Modulate Allocation Dynamics in Naturalistic Foraging
Avatar
librarian
16 views
Modeling Synthetic Audience Reactions to Social-Cognitive Narratives: A Generative GSR Model to Predict Real-World Autonomic Alignment during Film Viewing
Avatar
librarian
12 views
A look inside the net: freshwater turtles assort with conspecifics in feeding aggregations
Avatar
librarian
21 views
A hierarchy of locomotion costs shapes optimal foraging strategy
Avatar
librarian
20 views
Adolescent social isolation creates a latent vulnerability in maternal care with intergenerational social consequences, rescued by experienced mothers
Avatar
Minae Niwa
28 views
Transformation-tolerant object recognition in tree shrews despite lacking a fovea
Avatar
Emily Meyer
20 views
Ontogeny of settlement behaviours in response to Grammatophora marina diatom biofilms in the marine polychaete, Platynereis dumerilii
Avatar
Callum Teeling
16 views
Silent hippocampal engrams shape future memory processing
Avatar
librarian
20 views
Characterising retinal function with optomotor visual performance in P23H rodent models of retinitis pigmentosa
Avatar
librarian
14 views
Sex change in a protogynous hermaphrodite fish: life-history and social strategies in female cleaner wrasse Labroides dimidiatus
Avatar
librarian
14 views
Wind history shapes olfactory search response in free flying Drosophila melanogaster
Avatar
librarian
15 views
From lab to ocean: bridging swimming energetics and wild movements to understand red drum (Sciaenops ocellatus) behavior in a tidal estuary
Avatar
librarian
18 views
Consolation behaviour in pigs: Prior exposure to group members in need of help drives targeted affiliation and facilitates social buffering
Avatar
librarian
17 views
A composite frailty index enables quantification of functional aging and identification of gerotherapeutic drugs in the house cricket.
Avatar
librarian
17 views
Free-flight kinematics of soldier flies during headwind gust perturbations
Avatar
Dipendra Gupta
25 views
Ruffled minds? First insights into restlessness as a potential novel indicator of impaired welfare in bulls fattened for meat production
Avatar
librarian
26 views
Predicting Drosophila Body Orientation from a Translational Trajectory using an Artificial Neural Network
Avatar
librarian
32 views
Which senses do wild vervet monkeys (Chlorocebus pygerythrus) use for evaluating potential food items?
Avatar
Alba Motes Rodrigo
29 views
How to Forage for a Mate?

How to Forage for a Mate?

Animal Behavior and Cognition
Avatar
librarian
31 views
Snap Back to Reality: The Comparison of Spatial Memory in the Lab and the Real World
Avatar
librarian
42 views
Spontaneous drumming behaviour in a Galah

Spontaneous drumming behaviour in a Galah

Animal Behavior and Cognition
Avatar
librarian
37 views
EthoClaw: An Integrated AI Workflow Platform for Automated Analysis in Neuroethology
Avatar
librarian
33 views
Vocal repertoire of adult domestic pigs in a laboratory environment
Avatar
Candace Floyd
37 views
Precise measurement of rodent drinking using CLiQR (Capacitive Lick Quantification in Rodents)
Avatar
Nicholas Timme
34 views
Physiological and behavioural characterisation of a novel steroid sulfatase-deficient mouse
Avatar
William Davies
36 views
Seabird calls are shaped by prosody, efficiency, and rhythmic encoding
Avatar
Anna Osiecka
36 views
Pretend Comprehension Enhances Social and Exploratory Behaviors in Human Toddlers and Adults.
Avatar
Camilo Gouet
38 views
Integrating supervised and unsupervised machine learning for behavior segmentation reveals latent frailty signatures and improves aging clocks in isogenic and outbred mice
Avatar
librarian
34 views
Number-Space Association in Macaques

Number-Space Association in Macaques

Animal Behavior and Cognition
Avatar
librarian
35 views
The Friendship Paradox across animal social systems is governed by network structure and biological features
Avatar
Eloise Newman
30 views
Validation and optimisation of wearable accelerometer data pre-processing for digital measure implementation and development
Avatar
librarian
29 views