COMBO-RATE: An experimentally validated bioinformatic tool to identify promiscuous HLA restrictions

Avatar
Poster
Voice is AI-generated
Connected to paperThis paper is a preprint and has not been certified by peer review

COMBO-RATE: An experimentally validated bioinformatic tool to identify promiscuous HLA restrictions

Authors

Nevarez-Mejia, J.; Trevizani, R.; Abawi, A.; Johansson, E.; Sutherland, A.; Grifoni, A.; da Silva Antunes, R.; Sette, A.

Abstract

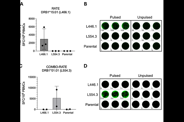
Defining HLA restriction of T cell epitopes is essential for understanding immune responses in infectious disease, autoimmunity, and vaccine design. Current bioinformatic programs, including the IEDB RATE tool, enable inference of single-HLA restrictions from immune response data of HLA-typed donors. However, T cell epitopes are frequently presented by multiple HLA alleles, a phenomenon termed promiscuous restriction, limiting the utility of single-allele approaches. To address this limitation, we developed COMBO-RATE, an extension of RATE that systematically evaluates combinations of HLA alleles to identify multi-allelic restriction patterns. Analysis of three independent datasets spanning distinct antigen systems and different epitope discovery strategies revealed that promiscuous restriction is a near-universal feature of immunodominant epitopes. Focusing on the 43 immunodominant CD4 T cell epitopes identified in a B. pertussis genome-wide screen, COMBO-RATE outperformed conventional RATE, identifying restrictions for 32 of 43 epitopes, compared to 24 by RATE alone, and uncovered 49 additional allele restrictions, including 30 unique alleles. Experimental validation using single-HLA transfected cell lines and antigen presentation assays confirmed COMBO-RATE-inferred restrictions, demonstrating that a single epitope can be independently presented by distinct HLA alleles. Overall, COMBO-RATE provides a robust and scalable framework for defining complete HLA restriction profiles from existing population response data, with important implications for the design of vaccines requiring broad HLA coverage across genetically diverse populations. This pipeline is available as both a Python package and a user-friendly web application.

Follow Us on

0 comments

Add comment