Fetal context conveys heritable protection against MLL-rearranged leukemia that depends on MLL3

Avatar
Poster
Voice is AI-generated
Connected to paperThis paper is a preprint and has not been certified by peer review

Fetal context conveys heritable protection against MLL-rearranged leukemia that depends on MLL3

Authors

Mendoza-Castrejon, J.; Yang, W.; Denby, E.; Wang, H.; Casey, E. B.; Muthukumar, R.; Patel, R. M.; Yoon, J.; Li, Y.; White, J. M.; Chen, R.; Batista, L.; Magee, J. A.

Abstract

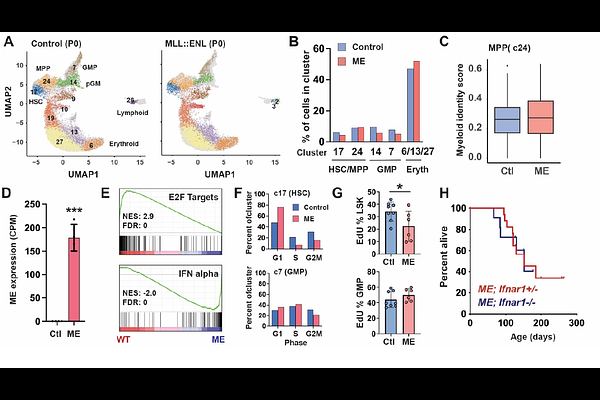
MLL rearrangements (MLLr) are the most common cause of congenital and infant leukemias. MLLr arise prior to birth and require few cooperating mutations for transformation, yet congenital leukemias are 10-fold less common than infant leukemias and >100-fold less common than childhood leukemias overall. This raises the question of whether mechanisms exist to suppress leukemic transformation during fetal life, thereby protecting the developing fetus from malignancy during a period of rapid hematopoietic progenitor expansion. Here, we use mouse models to show that fetal MLL::ENL exposure creates a heritable, leukemia-resistant state. MLL::ENL imposes a negative selective pressure on fetal hematopoietic progenitors. It leads to postnatal loss of self-renewal gene expression and enhanced myeloid differentiation that precludes transformation. These changes do not occur when MLL::ENL is induced shortly after birth, and transformation proceeds efficiently in this context. The fetal barrier to transformation is enforced by the histone methyltransferase MLL3. It can be overcome by cooperating mutations, such as NrasG12D, or through somatic or germline inactivation of MLL3. Heritable fetal protection against leukemic transformation may explain the low incidence of congenital leukemias in humans despite prenatal MLL rearrangement.

Follow Us on

0 comments

Add comment