An Advanced Humanized Systemic Lupus Erythematosus Model Enables Parallel Profiling of B Cell-Targeted Therapies

Avatar
Poster
Voice is AI-generated
Connected to paperThis paper is a preprint and has not been certified by peer review

An Advanced Humanized Systemic Lupus Erythematosus Model Enables Parallel Profiling of B Cell-Targeted Therapies

Authors

Zhu, R.; Ding, S.; Ren, D.; Liang, J.; Liu, S.; Fan, J.; Yu, S.; Zhang, Z.; Cheng, C.; Wang, K.; Chen, Y.; Hang, Y.; Shang, X.; Li, Y.; Sun, L.

Abstract

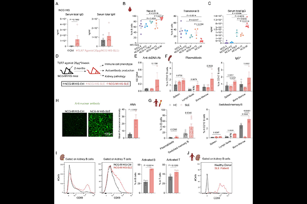
B cell-targeted therapies represent a transformative frontier for systemic lupus erythematosus (SLE) intervention, yet clinical recommendation of specific treatment is hampered by the challenge to perform head-to-head comparisons of efficacy-toxicity trade-offs and tissue-specific impacts in patients. To address this gap, an advanced Toll-like receptor 7 (TLR7) agonist-induced SLE model is developed in a NCG-M (NOD-Prkdcem26Cd52Il2rgem26Cd22Rosa26em1Cin(hCSF2&IL3&KITLG)/Gpt) human immune system (HIS) mice. This model enables parallel evaluation of multiple B cell-directed therapies within a controlled cohort study. It recapitulates core SLE pathologies, including immune effector cell augmentation, autoantibody production and glomerulonephritis, within 2 months, demonstrating greater severity and clinical fidelity than conventional pristane-induced systems. Validated through replication of clinical responses to rituximab and belimumab, the platform directly compares two emerging modalities: universal chimeric antigen receptor-T cells (UCAR-T) elicits delayed but profound B-cell reset correlating with superior reduction in renal pathology and autoantibodies, while T cell engagers (TCEs) mediate rapid yet partial B-cell depletion and transient efficacy. UCAR-T concurrently induces greater acute inflammatory responses, aligning with its distinct toxicity profile. By resolving therapy-specific effects on human immune dynamics and symptom control, this study empowers context-specific therapeutic selection for SLE, advancing tailored management strategies.

Follow Us on

0 comments

Add comment