OGDHL regulates nucleotide metabolism, tumor growth, and neuroendocrine marker expression in prostate cancer

Avatar
Poster
Voice is AI-generated
Connected to paperThis paper is a preprint and has not been certified by peer review

OGDHL regulates nucleotide metabolism, tumor growth, and neuroendocrine marker expression in prostate cancer

Authors

Bernard, M.; Ruiz, A.; Diaz, J.; Nunley, N.; Dove, R.; Heering, K.; Bopardikar, S.; Gallardo, A.; Hashimoto, T.; Agrawal, R.; Smith, C.; Wilde, B.; Matulionis, N.; Richards, H.; Sharifi, M.; Lang, J.; Zhao, S.; Haffner, M.; Boutros, P. C.; Christofk, H.; Goldstein, A. S.

Abstract

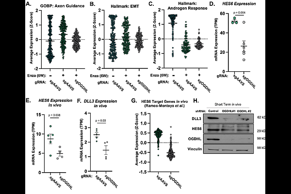
Cells regularly adapt their metabolism in response to changes in their microenvironment or biosynthetic needs. Prostate cancer cells leverage this metabolic plasticity to evade therapies targeting the androgen receptor (AR) signaling pathway. For example, nucleotide metabolism plays a critical role in treatment-resistant prostate cancer by supporting DNA replication, DNA damage response and cell fate decisions. Identifying novel regulators of nucleotide metabolism in treatment-resistant cancer that are dispensable for the health of normal cells may lead to new therapeutic approaches less toxic than commonly used chemotherapies targeting nucleotide metabolism. We identify the metabolic enzyme Oxoglutarate Dehydrogenase-Like (OGDHL), named for its structural similarity to the tricarboxylic acid (TCA) cycle enzyme Oxoglutarate Dehydrogenase (OGDH), as a regulator of nucleotide metabolism, tumor growth, and treatment-induced plasticity in prostate cancer. While OGDHL is a tumor-suppressor in various cancers, we find that its loss impairs prostate cancer cell proliferation and tumor formation while having minimal impact on TCA cycle activity. Loss of OGDHL profoundly decreases nucleotide metabolite pools, induces the DNA damage response marker {gamma}2AX, and alters androgen receptor inhibition-induced plasticity, including suppressing the neuroendocrine markers DLL3 and HES6. Finally, OGDHL is highly expressed in neuroendocrine prostate cancer (NEPC). These findings support an unexpected role of OGDHL in prostate cancer, where it functions to sustain nucleotide pools for proliferation, DNA repair, and AR inhibition-induced plasticity.

Follow Us on

0 comments

Add comment