Impaired non-shivering thermogenesis in the desert-dwelling antelope ground squirrel

Avatar
Poster
Voice is AI-generated
Connected to paperThis paper is a preprint and has not been certified by peer review

Impaired non-shivering thermogenesis in the desert-dwelling antelope ground squirrel

Authors

Olsen, L.; Albertini, M.; Barrows, D.; Carroll, T. S.; Hiller, M.; Refinetti, R.; Kenagy, G. J.; Cohen, P.

Abstract

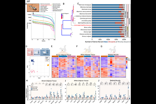
Adaptations in animals occupying environments of extreme cold or heat offer unique insights into thermoregulation. The antelope ground squirrel, a desert-dwelling rodent situated within a clade of hibernators, provides a notable example of these thermoregulatory extremes. As a non-hibernator closely related to hibernators, antelope ground squirrels may represent a rare case of trait reversal, with a striking ability to maintain core body temperatures exceeding 43 degrees celsius, while displaying poor tolerance to prolonged cold. Here, we explore the genetic and phenotypic basis of these unique traits by generating the first genome assembly for this species, which we use to conduct comparative genomics across the squirrel family. We complement this with acute and chronic cold-exposure experiments coupled with transcriptomic profiling of thermogenic organs: brown adipose tissue, white adipose tissue, and skeletal muscle. Together, these findings reveal a shift away from non-shivering thermogenesis toward metabolically demanding shivering thermogenesis, a perilous strategy for sustained heat generation.

Follow Us on

0 comments

Add comment