Epistasis and the changing fitness landscapes of SARS-CoV-2

Avatar
Poster
Voice is AI-generated
Connected to paperThis paper is a preprint and has not been certified by peer review

Epistasis and the changing fitness landscapes of SARS-CoV-2

Authors

Sesta, L.; Neher, R. A.

Abstract

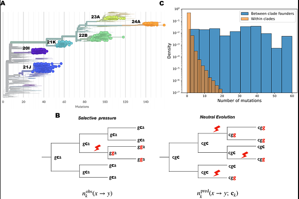
Since its emergence in late 2019, millions of SARS-CoV-2 genomes have been generated as part of global efforts to monitor the evolution and spread of the virus. This unprecedented volume of data provides a unique opportunity to study viral evolution at unparalleled resolution. In particular, individual genomic sites can be observed to have mutated independently thousands of times. These mutation counts have been used to estimate site-specific mutation rates and fitness effects for most mutations across the viral genome. Here, we use these data to investigate how the landscape of mutational fitness costs has changed over the course of the pandemic. SARS-CoV-2 evolution over the past six years has been characterized by the emergence of distinct variants separated by long branches corresponding to evolutionary saltations involving up to 50 mutations. We compare inferred fitness landscapes across these variants and find that shifts in the estimated effects of non-synonymous mutations are linked to genetic differences between them. Sites with altered fitness costs are enriched near positions where the genetic backgrounds differ. To explain the observed changes, we introduce a model with pairwise epistatic interactions between mutations and residues that differ between variants. This model is able to explain about half of the variance in the shifts of fitness effects and suggests that each mismatch between variants substantially alters mutation effects at typically 1 to 3 additional positions.

Follow Us on

0 comments

Add comment