Comparative proteomic analysis of skin wound healing responses to biomaterial treatments identifies key pathways which govern differential regenerative outcomes

Avatar
Poster
Voice is AI-generated
Connected to paperThis paper is a preprint and has not been certified by peer review

Comparative proteomic analysis of skin wound healing responses to biomaterial treatments identifies key pathways which govern differential regenerative outcomes

Authors

Suarez-Arnedo, A.; Caston, E. L.; Liu, Y.; Baia, H.; Muddiman, D.; Segura, T.

Abstract

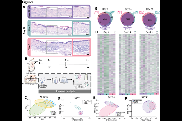
The wound healing cascade is characterized by the steady progression of distinct stages. Though biomaterials are used clinically to enhance wound closure rate and quality of healed tissue, their mechanisms of action are less understood. Here we use proteomic analysis to characterize changes in the wound healing response across three biomaterial treatments: a clinically used collagen hydrogel, and two synthetic biomaterials that are characterized by an increased regenerative response either through decreased fibrosis or through an activation of adaptive immunity. We identified close to 5,000 proteins shared across the biomaterial treatment groups, sampled at timepoints representing the inflammation, proliferation, and resolution phases of wound healing. The collagen hydrogel maintains an enrichment of immune-related pathways throughout the healing process. The fibrosis-suppressing material enriches gene ontology (GO) terms related to increased epidermis development pathways, collagen synthesis, and collagen fibril organization. In contrast, the adaptive immunity-activating biomaterial shows an early enrichment of GO terms related to broad immunity and inflammation. Later, this same material promotes keratinization, muscle and lipid oxidation GO pathways. Taken together, this work determines the key temporal pathways (immunity, keratinization, muscle system process, and ECM organization) mediated by three biomaterials, which result in varying healed tissue structure.

Follow Us on

0 comments

Add comment