Maternal sterol 27-hydroxylase is crucial for securing fetal development

Avatar
Poster
Voice is AI-generated
Connected to paperThis paper is a preprint and has not been certified by peer review

Maternal sterol 27-hydroxylase is crucial for securing fetal development

Authors

Suzuki, M.; Nakano, S.; Miharada, N.; Takei, H.; Prabhala, P.; van der Garde, M.; Müller, C.; Sigurdsson, V.; Aerken, M.; Saito, K.; Koide, S.; Westergren-Thorsson, G.; Magnusson, M.; Kakiyama, G.; Nittono, H.; Miharada, K.

Abstract

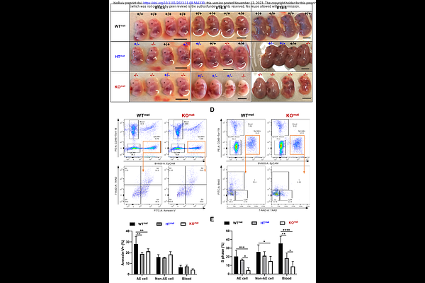
The maternal body helps in providing nutrients and degrading toxic metabolites instead of the fetal body; disruptions in these mechanisms affect normal fetal development. Sterol 27-hydroxylase (Cyp27a1) is involved in the alternative pathway of bile acid synthesis, which is enhanced during pregnancy. However, its role in fetal development remains unclear. Here, we demonstrate that maternal Cyp27a1 activity is essential for progression of normal pregnancy and fetal organ formation. Depletion of maternal Cyp27a1 reduced the pregnancy rate and litter size. Newborn mice died of respiratory distress syndrome resulting from the absence of mature alveolar epithelial cells. These phenotypes were caused by 7-hydroxycholesterol (7-HC) accumulating in Cyp27a1-deficient mice. Mechanistically, 7-HC destabilized the Fau protein, mediating ribosome assembly, the downregulation of which caused poor polysome formation, lower protein synthesis, and impaired lung maturation. Overall, this study revealed an essential mechanism of securing fetal development by degrading a toxic metabolite in the maternal body.

Follow Us on

0 comments

Add comment