Multi-component functionalized Bifidobacterium longum hydrogel for multi-target integrated therapy of colitis-associated anxiety and depression

Avatar
Poster
Voice is AI-generated
Connected to paperThis paper is a preprint and has not been certified by peer review

Multi-component functionalized Bifidobacterium longum hydrogel for multi-target integrated therapy of colitis-associated anxiety and depression

Authors

Zhang, S.; Zhang, Y.; He, J.; Li, S.; Ma, Q.; Li, Q.; Zhang, Y.; Wang, Y.; Ma, S.; Jin, S.; Li, C.; Xie, X.; Zhang, H.; Deng, J.; Song, X.; Wu, D.; Ma, X.; Zhu, F.

Abstract

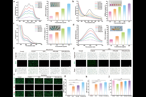
Inflammatory bowel diseases (IBDs) are frequently accompanied by anxiety and depression, largely driven by perturbed gut-brain axis signaling. However, current oral therapies remain constrained by the spatial and functional separation between intestinal inflammation and central nervous system dysfunction. Here, we present a comprehensive gut-brain dual region integrated therapeutic strategy based on functionalized Bifidobacterium longum hydrogel (INPs@BL@Gel), in which baicalin and tyrosine are coordinated with Fe(III) to form infinite coordination polymers (ICPs), coated with inulin, assembled onto Bifidobacterium longum (BL), and subsequently encapsulated within a pH- and matrix metalloproteinase-responsive silk fibroin-gelatin hydrogel. INPs@BL@Gel exhibits high drug-loading, effective gastric protection, inflammation-triggered release, and long-term intestinal colonization. Within the inflamed intestine, BL and components synergistically suppress inflammatory responses, restore gut microbiota homeostasis, and promote intestinal barrier repair through multi-target integrated therapy. Importantly, BL combined with components markedly enhances the production of beneficial neuroactive metabolites such as homovanillic acid and short-chain fatty acids, which integrated regulate neuroinflammation, preserve synaptic function, and facilitate blood-brain barrier repair via the gut-brain axis. In vivo studies demonstrate that INPs@BL@Gel not only exert potent therapeutic efficacy against colitis and effectively alleviate associated depression, but also reshape the gut microbiota and restore barrier integrity, achieving an remarkable comprehensive therapeutic effect.

Follow Us on

0 comments

Add comment